为进一步做好《人类遗传资源管理条例实施细则》(以下简称《细则》)政策宣贯工作,近日,科技部社会发展科技司采取线上直播的方式召开了政策宣讲会,对《细则》进行深入解读,同时对新的人类遗传资源管理信息系统操作进行培训。在苏州工业园区科技创新委员会指导下,苏州工业园区生物医药产业综合服务中心设立了培训分会场,本次培训共吸引了百家企业百人参与,企业反响热烈!

《细则》分为七个章节共78个条款。本次细则的颁布实施,旨在贯彻落实《生物安全法》和2019版《人类遗传资源管理条例》,依法开展人类遗传资源的行政管理;进一步明确中央和地方、科技部各系统的指责,建立一体化的监管机制;深化“放管服”改革,进一步明晰管理界限;完善了从申报到监管各环节的程序,确保了管理的高效规范。
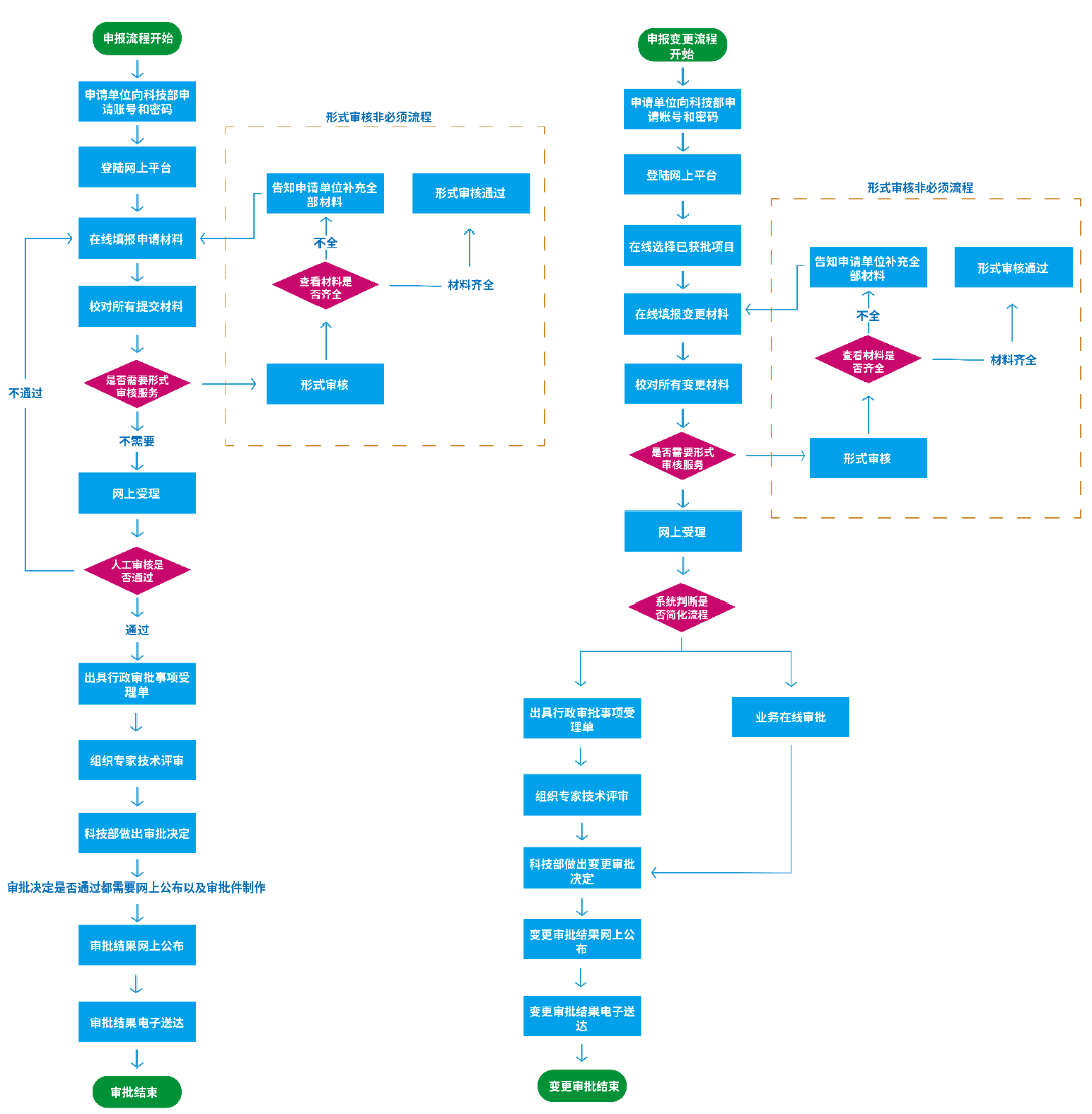
以下仅针对本次实施细则中对企业有较大影响的部分进行对比,本次细则变更包括但不限于以下内容。




